为每位客户提供先进的产品和专业到位的效劳 为员工提供逐步生长、快乐创业的人生舞台
时间:2022-10-25
阅读:次
中国矿产资源与质料应用协同立异平台
关于召开第五届中国矿业全工业链大会的 通 知(二号)
为贯彻落实国务院关于强化国家经济宁静包管,实施矿产资源宁静战略,提高矿产资源综合生产能力,增进工业链和立异链融合,增强工业链供应链自主可控能力,连续推进一带一路建设。以科技立异为焦点驱动力,增进矿产资源工业与质料工业相助, 推动我国矿产资源工业与质料工业全工业链的整体协调生长,中国矿产资源与质料应用协同立异平台定于 2022 年 11 月 9 日至
11 月 11 日在成都召开第五届中国矿业全工业链大会,具体安排如下:
一、集会时间、所在
时 间:2022年11月9日-11月11日(11月9日报到) 地 点:四川·成都首座万豪酒店
(四川省成都会武侯区天府大道北段 999 号)
二、集会主题:
资源宁静·科技立异·生态文明·高质量生长三、集会指导、支持、主办、承办、协办
指导单位:中国工程院能源与矿业工程学部
支持单位:中国产学研相助增进会
主办单位:中国矿产资源与质料应用协同立异平台
承办单位:成都理工大学
中煤地质集团有限公司
中国地质视察局成都矿产综合利用研究所
中国地质视察局成都地质视察中心
四川省地质矿产勘查开发局
四川安定铁钛股份有限公司
矿源新材(北京)咨询效劳有限公司
矿源新材(北京)咨询效劳有限公司
紫金矿业集团股份有限公司
金石资源集团股份有限公司
三匠联合国际会展(北京)有限公司
四、集会内容
大会目录
(一)第五届中国矿业全工业链大会主论坛
(二)第三届中国矿业经济岑岭论坛
(三)2022(第一届)中国领土空间生态修复大会
(四)2022(第一届)中国西南地区矿产资源综合利用大会
(五)第五届中国矿业全工业链大会拟设平行集会
1、中国矿业经济生长县长论坛
2、地球物理新要领新技术及在战略性矿产勘查中的应用
3、中国矿业资本市场建设与矿业并购及投融资论坛
4、中国矿产地质志与地质找矿论坛
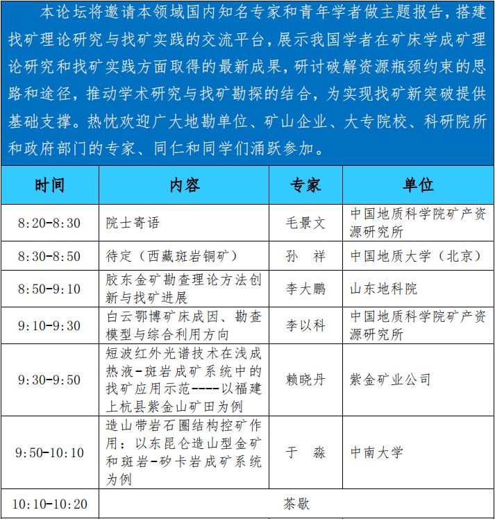
5、找矿理论与实践青年学者论坛
6、西藏铜多金属矿业开发与勘察评价进展
7、矿床剖析地球化学技术新进展
8、境内外战略性矿产资源条件与投资开发
9、工矿文化战略与生长路径立异论坛
(六)中国矿业全工业链装备展









(四)2022(第一届)中国西南地区矿产资源综合利用大会






2、地球物理新要领新技术及在战略性矿产勘查中的应用












6、西藏铜多金属矿业开发与勘查评价进展








9、工矿文化战略与生长路径立异论坛详细内容待定
(六)中国矿业全工业链装备展
五、联系方法
联系人:王晓枫
手 机:13810105275
邮 箱:24910031@qq.com注:中国矿业全工业链大会主论坛、中国矿业经济岑岭论坛及所有平行集会只需缴纳一次集会费,各论坛集会通用。

联系尊龙凯时
400-010-9986
微信民众号
咣外地球
English